Копирование базы с отборами
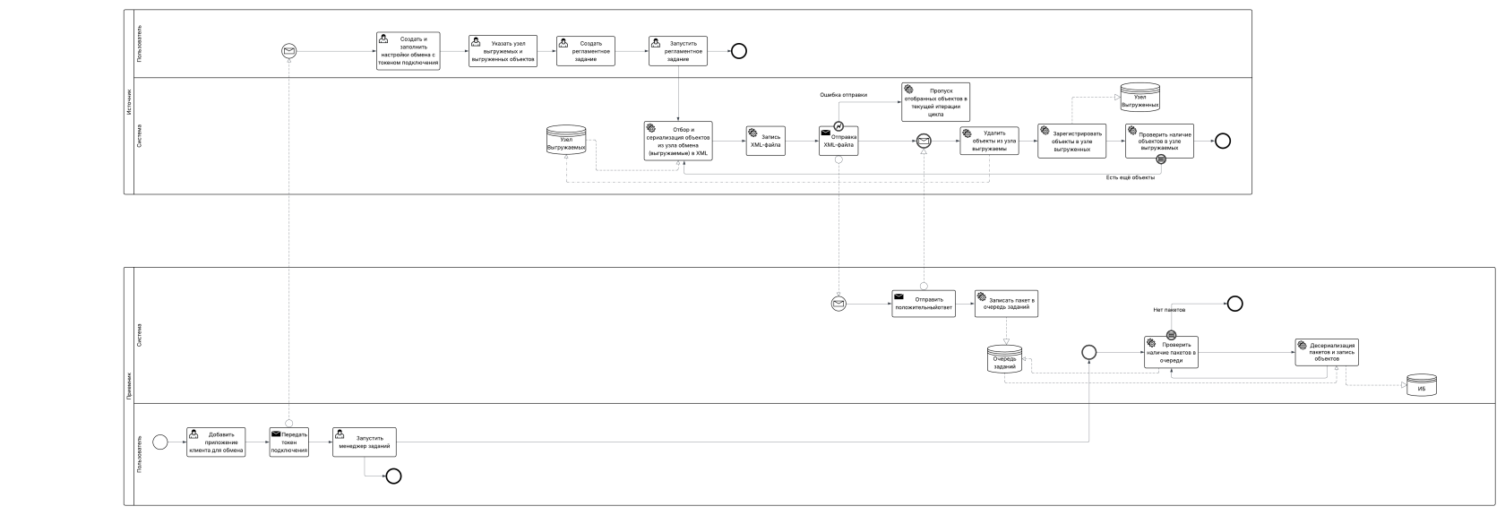
Механизм обеспечивает передачу данных между базами через HTTP-сервис, используя типовую сериализацию. Он переносит все элементы: справочники, документы, регистры сведений и ссылочные данные, доступные для отбора. Это позволяет, например, сделать копию базы по выбранной организации или подразделению, либо выполнить перенос данных по определённому реквизиту, установленному в правилах обмена. Используя типовой план обмена "Миграция приложений" накладывает на него правила регистрации объектов, созданные в КД-2.
В результате данные передаются из одной базы в другую, включая их движения и связанные документы. Такой обмен осуществляется в параллельном режиме с помощью фоновых заданий, что обеспечивает высокую скорость и минимальные временные затраты.
В качестве основы механизма используется "Выгрузка и загрузка данных XML".
Вопросы и уточнения по описанию или схемам можно написать здесь:


No comments to display
No comments to display